Schutzkonzept zur Prävention gegen sexualisierte Gewalt - Kirchengemeinde Retzen
Schutzkonzept zur Prävention gegen sexualisierte Gewalt

Inhaltsverzeichnis
Anhang
0. Einleitung
Die Persönlichkeit und Würde eines jeden Menschen zu wahren ist Grundlage christlichen Miteinanders. In der Ev.-ref. Kirchengemeinde Retzen kommt dies im Umgang untereinander und insbesondere mit allen Schutzbefohlenen zum Ausdruck, deren individuelle Grenzen besonders geachtet und respektiert werden müssen.
Bei grenzüberschreitendem Handeln wird daher umgehend gehandelt, wie das vorliegende Schutzkonzept beschreibt. Keine Form von Gewalt wird geduldet, weder körperliche noch seelische, verbale oder non-verbale, direkte oder indirekte, reale oder virtuelle Gewalt. Solches Verhalten hat Konsequenzen, die den Persönlichkeitsrechten der Betroffenen und Verdächtigten Rechnung zu tragen haben.
Das vorliegende Schutzkonzept der Ev.-ref. Kirchengemeinde Retzen beschreibt die Grundlagen aktiver Präventions- und Interventionsarbeit und bezieht sich auf das Kirchengesetz der Lippischen Landeskirche zum Schutz vor sexualisierter Gewalt von 2021.
Übergeordnetes Ziel dieses Schutzkonzepts ist es, in unserer Kirchengemeinde eine Kultur der Achtsamkeit, des Respekts und der Wertschätzung untereinander und insbesondere gegenüber Schutzbefohlenen zu stärken und zu leben. So sollen alle Formen der Gewalt verhindert bzw. frühzeitig erkannt und gestoppt werden. Alle kirchlichen Organisationen sollen ein Schutzraum für die uns anvertrauten Menschen darstellen.
1. Risikoanalyse
In dieser Analyse sollen die Strukturen, die Gewalt und übergriffiges Verhalten institutionell begünstigen können, erkannt und mit entsprechend zu benennenden Maßnahmen in einem angemessenen Zeitraum minimiert und wenn möglich beseitigt werden.
Dabei bezieht sich die Analyse auf verschiedene Bereiche:
- Physische Räume (Gruppenraum, Toiletten, Keller, Garten etc.)
- Kommunikationsräume (Gesprächskultur, Beschwerdewege, Fehlerkultur etc.)
- Strukturelle Räume (Verfahrenswege, Nähe- und Distanzgewohnheiten etc.)
- Virtuelle Räume (Social Media etc.)
Gefährdungspotenzial durch bauliche Gegebenheiten findet sich in den gemeindlichen Häusern überall dort, wo Räume, Orte und Plätze schwer einsehbar, verborgen und abgelegen sind. Auf sie soll ein besonderes Augenmerk der Mitarbeitenden gelegt werden. Durch Lichtquellen kann die Einsehbarkeit verbessert werden.
Solche "Gefährdungspotenzial bietenden Räume" sind:
- Kirche Retzen, Toilettenräume, Empore, Heizungskeller, Turmaufgang, Sakristei, Dachboden über dem Kirchschiff,
- Gemeinderäume: Gemeindesaal und Nebenraum, Küche, Kopierraum, Gemeindebüro, Technikraum, Gartenhaus und Gartengeräteraum
- Sonstige: Orte und Räumlichkeiten, in denen die Kirchengemeinde verantwortlich Veranstaltungen durchführt.
Gefährdungspotential bei Gruppen und Veranstaltungen
Grundsätzlich besteht in allen Gruppen und Veranstaltungen, in denen mit Kindern, Jugendlichen und anderen Schutzbefohlenen gearbeitet wird, die Möglichkeit einer Gefährdung.
Besonderes Gefährdungspotential kann in folgenden Situationen entstehen:
- Veranstaltungen mit einer großen Anzahl Teilnehmer*innen bergen die Gefahr, dass es für die Mitarbeitenden unübersichtlich werden kann.
- Kleine Gruppen bergen die Gefahr, dass sich Mitarbeitende und Teilnehmende unbeobachtet fühlen.
- Übernachtungen, Freizeiten und ggf. Hilfen beim Toilettengang Schutz-befohlener bergen die Gefahr, dass Intimsphären verletzt werden können.
Grundsätzlich sollte in der Gesprächskultur unserer Gemeinde vor allem auf die Verwendung von gewaltfreier Kommunikation geachtet werden. Hierzu gibt es Informations- und Schulungsangebote.
In den virtuellen Räumen, die von der Kirchengemeinde verantwortet oder genutzt werden, muss zu jeder Zeit die Einhaltung gewaltfreier Kommunikation Grundlage des Miteinanders sein.
2. Verhaltenskodex
Der Verhaltenskodex unserer Ev.-ref. Kirchengemeinde Retzen hat das Ziel,
- eine Haltung zu fördern und eine Kultur der Achtsamkeit zu etablieren, die getragen wird von Wertschätzung, Aufrichtigkeit und Transparenz
- Kinder, Jugendliche und Schutzbefohlene vor Grenzverletzungen, sexuellen Übergriffen und sexuellem Missbrauch zu schützen
- Mitarbeiter*innen Sicherheit und Orientierung in sensiblen Situationen und Bereichen zu geben und vor falschem Verdacht zu schützen
- den professionellen Umgang mit Nähe und Distanz persönlich und im Team zu reflektieren und damit die Qualität der Gemeindearbeit zu verbessern
- das Thema Prävention vor sexualisierter Gewalt in der Gemeinde wachzuhalten
- potentielle Täter*innen abzuschrecken
Der konkrete Verhaltenskodex ist im Anhang I zu finden.
3. Maßnahmen
Der Verhaltenskodex ist allen neben- und ehrenamtlichen Mitarbeitenden der Ev. -ref. Kirchengemeinde Retzen bekannt. Sie kennen alle das Beschwerdeverfahren und den Interventionsplan und haben eine Selbstverpflichtungserklärung unterschrieben.
3.1 Selbstverpflichtungserklärung
Im Umgang miteinander und insbesondere mit Schutzbefohlenen in der Ev.-ref. Kirchengemeinde Retzen prägen Respekt, ein wertschätzendes Verhalten und eine grenzachtende Kommunikation die tägliche Arbeit.
Deshalb ist eine Voraussetzung zur Mitarbeit in der Ev.-ref. Kirchengemeinde Retzen die Unterzeichnung einer Selbstverpflichtungserklärung (genaue Wortlaut unter Anhang II). Diese wird entweder zu Beginn einer Tätigkeit oder in regelmäßigen Abständen, z.B. im Rahmen von Jahresgesprächen, mit beruflich und ehrenamtlich Mitarbeitenden besprochen. Konkrete Planung und Einladung obliegt dem Kirchenvorstand.
Eine Selbstverpflichtungserklärung dient allen als Orientierungsrahmen für den grenzachtenden Umgang untereinander und insbesondere mit Schutzbefohlenen und formuliert Regelungen für Situationen, die für sexualisierte Gewalt und jegliche Form von Grenzüberschreitungen ausgenutzt werden könnten.
Die Unterzeichnung der Selbstverpflichtung ist Bestandteil jetziger und zukünftiger Arbeitsverhältnisse und in den Arbeitsverträgen verankert.
Bei bereits tätigen Mitarbeitenden der Ev.-ref. Kirchengemeinde Retzen ist diese in 2-facher Ausfertigung zu unterzeichnen und ein Original zur Personalakte zu nehmen. Das andere Original erhält der/die Mitarbeitende.
Alle ehrenamtlich tätigen Personen haben die Selbstverpflichtungserklärung ebenfalls in 2-facher Ausfertigung zu unterzeichnen, ein Original verbleibt bei der Kirchengemeinde. Das andere Original erhält der bzw. die Ehrenamtliche.
Verantwortlich für die Unterzeichnung und Archivierung der Erklärungen sind die jeweiligen Gruppenleiter*innen, die die unterzeichneten Erklärungen an den Personalverantwortlichen des Kirchenvorstandes weiterleiten.
3.2 Erweiterte Führungszeugnisse
Alle beruflich Mitarbeitenden müssen grundsätzlich unabhängig von ihrer Tätigkeit ein erweitertes Führungszeugnis vorlegen.
Ehrenamtlich Mitarbeitende (auch Personen, die eine Aufwandsentschädigung erhalten) und Honorarkräfte müssen das erweiterte Führungszeugnis abhängig von Art, Intensität und Dauer des Kontakts mit Minderjährigen und Volljährigen in Abhängigkeitsverhältnissen in gleicher Form vorlegen.
Als Orientierung zur Einschätzung von Art, Intensität und Dauer des Kontakts zu schützenden Personen im Sinne des KGSsG dient Anlage 1 der Ausführungs-verordnung zum KGSsG. Die Einschätzung ist zu dokumentieren.
Regelmäßig ist alle 5 Jahre auf Aufforderung ein erweitertes Führungszeugnis vorzulegen. Das Führungszeugnis eines bzw. einer beruflich Mitarbeitenden muss der personalaktenführenden Stelle fristgerecht vor Tätigkeitsbeginn vorgelegt werden.
Für die Kontrolle der erweiterten Führungszeugnisse ist der/die Vorsitzende des Kirchenvorstandes in Verbindung mit dem Personalausschuss zuständig. Das Führungszeugnis ist zur Einsichtnahme vorzulegen.
Folgende Sachverhalte sind zu dokumentieren:
+ Vor- und Nachname
+ Datum des vorgelegten erweiterten Führungszeugnisses
+ Datum der Einsichtnahme
+ Die Tatsache der fehlenden Einträge bei beruflich Beschäftigten
Die Zuständigkeit für die rechtzeitige erneute Anforderung der erweiterten Führungszeugnisse für ehrenamtlich Mitarbeitende hat die KV-Vorsitzende. Eine Liste mit Kontaktdaten ist unter Anhang IV zu finden.
3.3 Sensibilisierung und Schulung von Mitarbeitenden
Alle beruflich und ehrenamtlichen Mitarbeitenden wurden über das Vorgehen im Ernstfall und die Interventionsplänen (Anlage 3-6) belehrt. Die Belehrung erfolgt nach dem Schulungskonzept "Hinschauen- Helfen- Handeln". Die Basisschulung hierzu wurde bis zum 31. Januar 2024 durchgeführt. Die Teilnahme an der Schulung wird fortlaufend dokumentiert.
Zum Schulungskonzept von Hinschauen - Helfen - Handeln gehören eine Basisschulung, an der alle Mitarbeiter*innen teilnehmen sollen, und spezielle Schulungen für haupt- und ehrenamtliche Mitarbeiter*innen mit einem engeren Bezug zu Kindern, Jugendlichen und Schutzbefohlenen bzw. für haupt- und ehrenamtliche Mitarbeiter*innen mit Leitungsfunktion innerhalb der Gemeinde.
Zur Umsetzung des Kirchengesetzes bietet die Kirchenleitung Schulungen im Rahmen von Hinschauen - Helfen - Handeln an. Die Schulungen führen die Mitarbeiter*innen grundsätzlich in das Thema ein und schärfen ihre Wahrnehmung für Gefährdungssituationen. Sie werden für den Umgang mit Nähe und Distanz sensibilisiert und erhalten konkrete Hilfestellungen den pädagogischen und seelsorglichen Kontext so zu gestalten, dass die Kultur der Wertschätzung und Achtsamkeit gelebt werden kann.
Wir sehen die Bedeutung der Schulungen und sorgen dafür, dass unsere Mitarbeiter*innen über das jeweils aktuelle Schulungsangebot der Landeskirche informiert werden und es entsprechend ihrer Mitarbeit in unserer Gemeinde wahrnehmen.
Konkret heiß das: Unser Kirchenvorstand
- wird in regelmäßigen Abständen besprechen, welche unserer Mitarbeiter*innen in welchem/n Bereich/en geschult werden müssen;
- die Pfarrstelleninhaber*in oder/und KV-Vorsitzende*r informiert die Mitarbeiter*innen darüber, dass und an welchen Schulungen sie teilnehmen müssen und welche Schulungen die Lippische Landeskirche im Rahmen von Hinschauen - Helfen - Handeln anbietet;
- die KV-Vorsitzende führt eine Mitarbeiter*innenliste, aus der hervorgeht, welche Mitarbeiter*innen wie geschult werden müssen und wann geschult wurden; diese Liste wird regelmäßig aktualisiert.
Über das Schulungsangebot von Hinschauen- Helfen- Handeln hinaus, werden wir unsere Mitarbeiter*innen über andere Schulungsangebote zum Thema
"Schutz vor sexualisierter Gewalt" informieren.
Verantwortlich für die Schulungsliste der Mitarbeiter*innen sowie die Informationsweitergabe der Schulungsangebote für die Mitarbeiter*innen ist in
unserer Gemeinde zurzeit Katrin Bünting.
Je nach Aufgabenbereich werden einige Mitarbeitende vertiefend fortgebildet. Die Lippische Landeskirche stellt passende Angebote zur Verfügung.
3.4 Benennung einer Vertrauensperson in der Ev.-ref. Kirchengemeinde Retzen
Als Vertrauensperson ist in unserer Kirchengemeinde Frau Ann-Christin Roye vom Kirchenvorstand berufen worden. Sie ist in allen Angelegenheiten, die ihrer Natur nach vertraulich sind oder als solche bezeichnet werden, zur Verschwiegenheit verpflichtet. Darüber hinaus sind die Pfarrerin und die KV-Vorsitzende gemeindliche Ansprechpartner.
Betroffene und Ratsuchende können sich mit Fragen und Anliegen an sie wenden und erhalten Auskunft über die weiteren Verfahrenswege. Die Vertrauensperson steht in direktem Kontakt zur landeskirchlichen Ansprechstelle. Es ist Betroffenen und Ratsuchenden ebenfalls möglich, sich auch sofort an externe Stellen zu wenden. Diese sind im Anhang IV "Wichtige Kontaktdaten" aufgeführt.
3.5 Maßnahmen in der praktischen Arbeit
Aus der oben beschriebenen Risikoanalyse leiten sich folgende Maßnahmen ab:
- Willkommenskultur: Beruflich und ehrenamtlich Mitarbeitende betrachten sich als Gastgeber*innen der Gemeinde und begrüßen Menschen, die hineinkommen und bieten Hilfe an.
- Bei Veranstaltungen mit vielen Kindern, Jugendlichen und Schutzbefohlenen werden die Teilnehmenden regelmäßig gezählt und nicht einsehbare Räume ggf. kontrolliert.
- In den internen Schulungen wird auf die Wahrung der Intimsphäre bei Übernachtungen, Freizeiten und Hilfe beim Toilettengang fachgerecht hingewiesen und über die Anwendung des Schutzkonzeptes fortgebildet.
- In verschiedenen Bereichen der pädagogischen Arbeit unserer Gemeinde werden Kinder, Jugendliche, Schutzbefohlene und Mitarbeitende regelmäßig für das Thema Kindeswohlgefährdung sensibilisiert.
3.6 Vorgehen im Ernstfall
Besteht der Verdacht eines Fehlverhaltens oder gar eine Übergriffigkeit, wird gemäß der Ablaufdiagramme der Lippischen Landeskirche gehandelt und des folgenden Merksatzes agiert:
E.R.N.S.T. machen!
- Erkennen von Anzeichen sexualisierter Gewalt
- Ruhe bewahren
- Nachfragen
- Sicherheit herstellen
- Täterinnen und Täter stoppen und Opfer schützen.
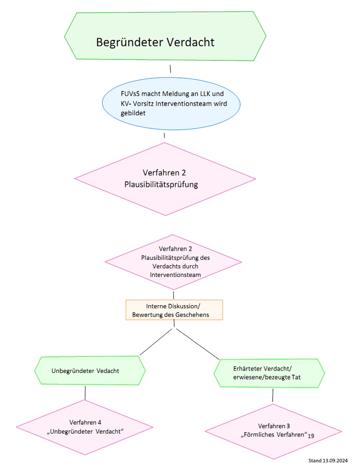
Im Rahmen der Gemeindearbeit kann es zu Verdachtsfällen von sexualisierter Gewalt kommen, sowie zu Mitteilungen von betroffenen Opfern bzw. Zeugen. Im Interventionsfall handeln wir abhängig vom Verfahrensstand nach den jeweiligen Verfahrenswege der lippischen Landeskirche bei Verdacht von sexualisierter Gewalt, die unter Anhang III als Schaubilder abgebildet sind.
Wir verpflichten uns in diesen Fällen, Fachleute bei der Einschätzung und Entscheidungsfindung einzubeziehen. So können Fehlentscheidungen verhindert und sichergestellt werden, dass der Betroffenenschutz bei der Entscheidungsfindung im Vordergrund steht.
Folgende Fachleute und Fachberatungsstellen sind bei einem Verdacht, einer Beobachtung, einer Mitteilung oder einer Zeugenaussage ansprechbar, darum werden wir sie in unserer Gemeinde bekanntmachen:
- Fachstelle für den Umgang mit Verletzungen der sexuellen Selbstbestimmung (FUVSS): Die Fachstelle bietet fachliche Unterstützung für Leitungsverantwortliche, die sich in ihrer Arbeit mit Verletzungen der sexuellen Selbstbestimmung auseinandersetzen und ist gleichzeitig zentrale Anlaufstelle für Betroffene. Gleichzeitig fungiert sie als zentrale Meldestelle für Vorfälle und Verdachtsfälle sexualisierter Gewalt, an die sich die Mitarbeiter*innen wenden müssen, sobald ein begründeter Verdacht auf sexualisierte Gewalt oder einen Verstoß gegen das Abstinenzgebot vorliegt. Zudem berät sie Mitarbeiter zur Einschätzung eines Verdachts auf sexualisierte Gewalt oder eines Verstoßes gegen das Abstinenzgebot.
- Ansprechperson für betroffene Opfer von sexualisierter Gewalt in der Lippischen Landeskirche: Susanne Eerenstein, Leitung des Evangelischen Beratungszentrums.
- Externe Ansprechstelle in der Lippischen Landeskirche ist das SOS-Kinderdorf e.V. Lippe, Beratung und Treffpunkt Blomberg, Holstenhöfener Str. 4, 32825 Blomberg, Ansprechpartner Herr Holger Nickel und Frau Lana-Katharina Nerwoski, Telefon +49 5235 5097930, E-Mail holger.nickel@sos-kinderdorf.de
- Zentrale Anlaufstelle help: Sie bietet unabhängig Information und Beratung für Betroffene von sexualisierter Gewalt in der Evangelischen Kirche. Die kostenlose Beratung ist unabhängig, anonym und unterliegt der Schweigepflicht. help vermittelt auf Wunsch an kirchliche Ansprechstellen weiter und informiert über alternative und unabhängige Beratungsangebote.
- Hilfetelefon sexueller Missbrauch: Das Hilfetelefon, eingerichtet durch den*die Unabhängig Beauftragte*n für Fragen des sexuellen Kindesmissbrauchs, ist die bundesweite, kostenfreie und anonyme Anlaufstelle für Betroffenen von sexueller Gewalt und für Fachkräfte. Jedes Gespräch bleibt vertraulich.
- Erstberatung der Antidiskriminierungsstelle des Bundes: die telefonische Erstberatung durch die Antidiskriminierungsstelle des Bundes bietet die Möglichkeit, sich nach einem Vorfall sexueller Belästigung am Arbeitsplatz extern, niederschwellig und anonym (auch juristisch) beraten zu lassen.
3.7 Beschwerdemanagement
Wir verstehen eine beschwerdefreundliche Gemeindekultur als einen Beitrag zum wertschätzenden Umgang aller Beteiligten und als ein professionelles
Selbstverständnis, das Fehler als Bestandteil der alltäglichen Berufspraxis und als Auslöser von Veränderung wertschätzt. Rückmeldungen fließ regelmäßig in die Arbeit am und mit dem Schutzkonzept ein.
In Fällen von Beschwerden über sexualisierte Gewalt ist immer von dem/der Mitarbeitenden, dem/der die Beschwerde mitgeteilt wurde, die Vertrauensperson unverzüglich zu informieren. Beschwerden können sowohl mündlich als auch schriftlich vorgebracht werden:
- Zustellung in den Briefkasten am Gemeindebüro
- per E-Mail oder telefonisch an KV- Vorsitzende oder Pfarrerin
- Weiterleitung der Beschwerde, die sich auf sexualisierte Gewalt bezieht, erfolgt zeitnah an die Vertrauensperson unserer Gemeinde.
- Die Vertrauensperson gibt eine Rückmeldung an den Beschwerdeführer und schaltet ggf. übergemeindliche Fachstellen ein (siehe Anhang IV).
- Beschwerden werden protokolliert und bis zum Ende des Verfahrens archiviert.
Niemand darf wegen einer Beschwerde benachteiligt, diffamiert oder in sonstiger Weise unter Druck gesetzt werden. Informationen mit Ansprechpartner innerhalb und außerhalb der Kirchengemeinde hängen aus, damit Kinder, Jugendliche und ebenfalls Eltern auch weitere Ansprechpartner kontaktieren können.
4. Evaluation und Monitoring des Schutzkonzeptes
Kein Konzept kann für die Ewigkeit geschrieben werden, auch kein Schutzkonzept. Unser Gemeindeleben und die damit verbundenen Aktivitäten sind ständigen Veränderungen unterworfen. Wir arbeiten nicht nur mit wechselnden Teilnehmer*innen, sondern auch mit wechselnden Mitarbeiter*innen. Daher verpflichten wir uns als Kirchengemeinde in regelmäßigen Abständen von drei bis fünf Jahren oder wenn es aktuell zu Veränderungen in der Arbeit mit Kindern, Jugendlichen und Schutzbefohlenen gekommen ist, das Schutzkonzept zu überarbeiten und eine neue Risikoanalyse zu verfassen.
Zu dieser Überarbeitung gehören die Überprüfung des Schutzkonzeptes unter Einbeziehung und Auswertung der konkreten (Verdachts-) Fälle. (Greifen die Mechanismen des Beschwerdeverfahrens und die Interventionspläne?) und die Befragung der Gemeinde nach ihren Umsetzungserfahrungen.
Die Verantwortung zur regelmäßigen Überprüfung des Schutzkonzeptes liegt bei unserem Kirchenvorstand. Sie ist ein wichtiger Bestandteil der Qualitätssicherung unserer Arbeit.
Anhang 1: Verhaltenskodex
Gestaltung von Nähe und Distanz
In der Arbeit mit Kindern, Jugendlichen und Schutzbefohlenen ist ein
angemessenes Verhältnis von Nähe und Distanz notwendig. Die
Beziehungsgestaltung muss dem Arbeitsfeld entsprechen und stimmig sein. Die
Mitarbeiter*innen achten darauf, dass keine emotionalen oder körperlichen
Abhängigkeiten entstehen. Die Verantwortung für die Gestaltung von Distanz
und Nähe liegt bei den Mitarbeiter*innen, nicht bei den betreuten Kindern,
Jugendlichen oder Schutzbefohlenen.
Einzelgespräche finden nur in dafür vorgesehenen geeigneten Räumlichkeiten statt. Diese müssen jederzeit von außen zugänglich sein.
Haupt- und ehrenamtliche Betreuer*innen beginnen mit Kindern, Jugendlichen und Schutzbefohlenen keine Gespräche über ihr Intimleben oder ihre eigenen persönlichen Belastungen.
Mit Kontakten im pädagogischen Alltag, bei denen es zu einer 1:1 Situation kommt, wird transparent im Mitarbeiter*innenteam sowie gegenüber den Sorgeberechtigten umgegangen.
Kein Kind, Jugendlicher oder Schutzbefohlener darf besonders bevorzugt, benachteiligt, belohnt oder sanktioniert werden. Verwandtschaftsverhältnisse und Privatbeziehungen zu betreuten Kindern, Jugendlichen und Schutzbefohlenen bzw. deren Familien sind offenzulegen, wenn nicht schon bekannt.
Die mit Worten oder Körpersprache ausgedrückten individuellen Grenzempfindungen von Kindern, Jugendlichen und Schutzbefohlenen werden ernstgenommen, respektiert und keinesfalls abfällig kommentiert.
Mitarbeiter*innen besprechen ihre privaten Sorgen und Probleme nicht mit den betreuten Kindern, Jugendlichen und Schutzbefohlenen.
Angemessener Körperkontakt
Körperliche Berührungen gehören zum alltäglichen Umgang. Wir achten darauf,
dass Körperkontakt altersgerecht und der jeweiligen Situation angemessen ist.
Er setzt die freie und in besonderen Situationen auch die erklärte Zustimmung
von Kindern, Jugendlichen und Schutzbefohlenen voraus.
Der ablehnende Wille ist grundsätzlich zu respektieren. Wird Körperkontakt zugelassen, muss das Bedürfnis stets von den Kindern, Jugendlichen oder Schutzbefohlenen ausgegangen und in der Situation pädagogisch angemessen sein. Mitarbeiter*innen dürfen keinesfalls eigene Bedürfnisse nach Nähe im Rahmen ihrer Mitarbeit ausleben.
Für die Wahrung angemessener Grenzen sind immer die Mitarbeiter*innen verantwortlich, auch wenn Impulse von Kindern, Jugendlichen und Schutzbefohlenen nach viel Nähe ausgehen sollten.
Körperliche Nähe ist angemessen, wenn:
- Mitarbeiter*innen sich damit keine eigenen Bedürfnisse nach körperlicher Nähe erfüllen
- die körperliche Nähe den Bedürfnissen und dem Wohl des Kindes bzw. des*r Jugendlichen oder Schutzbefohlenen zu jeder Zeit entspricht und von ihnen ausgehen
- Mitarbeiter*innen insgesamt über eine sensible Wahrnehmung verfügen und das Kind bzw. den*die Jugendliche*n oder Schutzbefohlene*n weder manipulieren noch unter Druck setzen.
- niemand überredet oder unter Druck gesetzt wird, etwas zu tun, was sie*er nicht möchte. Spiele, Aktionen und Übungen werden so gestaltet, dass keine Angst gemacht wird und alle die reale Möglichkeit haben, sich Berührungen zu entziehen, wenn sie es möchten.
Auf diese Aspekte achten wir vorrangig im Zusammenhang mit den persönlichen Grenzen Schutzbefohlener:
- Bei Tobe- und Fangspielen haben die Mitarbeiter*innen darauf zu achten, dass die persönlichen Grenzen von Kindern, Jugendlichen und Schutzbefohlenen geachtet werden.
- Mutproben und Rituale, die Kindern, Jugendlichen und Schutzbefohlenen Angst machen oder sie bloßstellen, sind grundsätzlich untersagt. Auch ist darauf zu achten, dass Kinder, Jugendliche und Schutzbefohlene nicht in Angst und Schrecken versetzt werden.
- Überschreiten Kinder, Jugendliche und Schutzbefohlene Grenzen im Umgang mit anderen Teilnehmer*innen, sorgen die Mitarbeiter*innen direkt für die Einhaltung der Grenzen.
Sprache und Wortwahl
Durch Sprache und Wortwahl können Menschen zutiefst irritiert, verletzt oder gedemütigt werden. Bemerkungen und Sprüche von Mitarbeiter*innen können Schutzkonzept zur Prävention sexualisierter Gewalt z.B. zu einer Sexualisierung der Atmosphäre beitragen. Dies wollen wir verhindern.
Die Mitarbeiter*innen unserer Ev.-ref. Kirchengemeinde Retzen verwenden deshalb in keiner Form der Begegnung mit Kindern, Jugendlichen oder Schutzbefohlenen eine sexualisierte Sprache oder Gestik, ebenso keine abfälligen Bemerkungen oder Bloßstellungen. Sie dulden dies auch nicht unter den Kindern, Jugendlichen und Schutzbefohlenen.
Umgang mit und Nutzung von Medien und sozialen Netzwerken
Der Umgang mit sozialen Netzwerken und digitalen Medien ist in der heutigen Zeit alltäglich und normal. In der Gemeindearbeit ist ein sachgemäßer Umgang damit unablässig.
Unsere Mitarbeiter*innen pflegen lediglich Kontakte, die zur Ausübung der gemeindlichen Tätigkeit notwendig sind oder die wegen verwandtschaftlicher Verhältnisse bzw. über die Gemeindearbeit als gegeben anzusehen sind. In unserer Gemeinde werden hierfür die Messangerdienste Signal oder connecTu-Lippe verwendet.
Die Auswahl von Filmen, Fotos, Spielen und Materialien muss im Sinne des Jugendschutzes und eines respektvollen Umgangs miteinander sorgsam getroffen werden.
Die Nutzung, der Einsatz und die Verbreitung von Filmen, Bildern, Computerspielen oder Druckmaterial mit pornografischen Inhalten sind Mitarbeiter*innen verboten.
Wir respektieren, wenn Kinder, Jugendliche und Schutzbefohlene nicht gefilmt oder fotografiert werden möchten. Die Veröffentlichung von Bild- und Tonaufnahmen bedarf ihrer Zustimmung und der ihrer Sorgeberechtigten. Sie dürfen weder in unbekleidetem Zustand noch in anzüglichen Posen gefilmt oder fotografiert werden.
Bei allen Veröffentlichungen ist ebenso die Einhaltung des Datenschutzes und dem Recht am persönlichen Bild einzuhalten.
Umgang mit Tabak und Alkohol
Unsere Mitarbeiter*innen achten das Jugendschutzgesetz. Rauchen ist unter 18 Jahren verboten. Sowohl unsere neben- als auch unsere ehrenamtlichen Mitarbeiter*innen haben Vorbildfunktion. Dies gilt auch für Alkohol, Tabakkonsum und anderen Drogen.
Beachtung der Intimsphäre
Wir schützen die Intimsphäre von Kindern, Jugendlichen und Schutzbefohlenen. Bei Veranstaltungen mit Übernachtung wird vor Betreten der Schlafräume angeklopft.
Sanitärräume werden in der Regel nicht von Mitarbeiter*innen betreten. Sollte dies in Ausnahmesituationen nicht möglich sein, kündigen Mitarbeiter*innen ihr Betreten deutlich an.
Unsere Mitarbeiter*innen ziehen sich nicht gemeinsam mit Kindern, Jugendlichen und Schutzbefohlenen um. Sie nutzen nicht die gleichen Waschräume und schlafen grundsätzlich nicht mit ihnen gemeinsam in einem Zimmer oder Zelt.
Gibt es keine getrennten Duschräume, so sind zeitlich getrennte Dusch- und Waschzeiten einzurichten.
Bei medizinischer Ersthilfe sind die individuellen Grenzen und die Intimsphäre der Kinder, Jugendlichen und Schutzbefohlenen zu respektieren. Dabei erklären Mitarbeiter*innen altersentsprechend, welche Versorgungshandlungen notwendig sind. Minderjährige entkleiden sich nur so weit, wie es unbedingt erforderlich ist und werden gegebenenfalls gebremst. Es wird kein Zwang ausgeübt. Unter Umständen sind die Sorgeberechtigten einzubeziehen.
Geschenke und Vergünstigungen
Geschenke, Vergünstigungen und Bevorzugungen können, insbesondere, wenn
sie nur ausgewählten Kindern, Jugendlichen und Schutzbefohlenen
zuteilwerden, ihre emotionale Abhängigkeit fördern. Mitarbeiter*innen sehen
von Geschenken und Vergünstigungen ab und achten darauf, niemanden zu
bevorzugen. Es werden durch die Mitarbeiter*innen keine Geschenke von
(höherem) materiellem Wert angenommen.
Erzieherische Maßnahmen
Konsequenzen zielen darauf ab, Kinder, Jugendliche und Schutzbefohlene -
möglichst durch Einsicht - von einem unangemessenen Verhalten abzubringen. Die Disziplinierungsmaßnahmen sollen in direktem Bezug zum Fehlverhalten
stehen, angemessen und nachvollziehbar sein. Einschüchterung, Willkür, Unterdrucksetzen, Drohung, Bestrafungen oder
Angstmachen sind ebenso wie jede Form von Gewalt untersagt.
Veranstaltungen mit Übernachtung
Veranstaltungen mit Übernachtung, an denen Kinder, Jugendlichen und Schutzbefohlene teilnehmen, werden von einem gemischtgeschlechtlichen Mitarbeiter*innenteam begleitet.
Der Betreuungsschlüssel sollte pro 10 Teilnehmer*innen zwei möglichst
unterschiedlich geschlechtliche Mitarbeiter*innen vorsehen.
Mitarbeiter*innen übernachten nicht gemeinsam mit den Kindern,
Jugendlichen und Schutzbefohlenen. Ausnahmen aufgrund besonderer
Umstände benötigen die Zustimmung der Sorgeberechtigten und der
Gemeindeleitung.
Es wird getrenntgeschlechtlich übernachtet, dabei gehen wir sensibel mit der
Situation um, dass nicht jeder Mensch sich eindeutig dem weiblichen oder
männlichen Geschlecht zuordnet. Ausnahmen aufgrund des Alters und
besonderer Umstände benötigen die Zustimmung der Sorgeberechtigten und
Betroffenen sowie der Gemeindeleitung. Kinder, Jugendliche und
Schutzbefohlene übernachten nicht in den Privatwohnungen von
Mitarbeiter*innen.
Umgang mit der Übertretung des Verhaltenskodex
Zu typischem Täter*innenverhalten gehören die Vertuschung und das
Geheimhalten von grenzüberschreitenden oder übergriffigen Handlungen. Um
dem entgegenzuwirken, wird Zuwiderhandeln gegen diesen Verhaltenskodex
gegenüber dem Mitarbeiter*innenteam und der Gemeindeleitung transparent
gemacht.
Alle Mitarbeiter*innen dürfen grundsätzlich auf ihr Verhalten gegenüber
Kindern, Jugendlichen und Schutzbefohlenen angesprochen werden.
Mitarbeiter*innen dürfen Kinder und Jugendliche nicht zur Geheimhaltung
animieren.
Mitarbeiter*innen machen eigene Übertretungen des Verhaltenskodex sowie
die von anderen Mitarbeiter*innen gegenüber der Gemeindeleitung
transparent. Bei einem begründeten Verdacht auf sexualisierte Gewalt oder
einem Verstoß gegen das Abstinenzgebot durch andere Mitarbeiter*innen oder
Teilnehmer*innen nehmen sie ihre Meldepflicht gem. § 8 KGSsG wahr.
Teamarbeit
Wir fördern in unserer Gemeinde eine Feedbackkultur. Diese drückt sich unter anderem durch die Reflexion des eigenen Verhaltens gegenüber anderen Menschen insbesondere Kinder, Jugendlichen und Schutzbefohlenen und im Austausch mit anderen Mitarbeiter*innen aus.
Anhang 2: Selbstverpflichtungserklärung
gegenüber der Ev.-ref. Kirchengemeinde Retzen
Die Arbeit der Ev.-ref. Kirchengemeinde Retzen, insbesondere mit Kindern, Jugendlichen und anderen Schutzbefohlenen, geschieht im Auftrag und Angesicht Gottes. Unsere Arbeit mit allen Menschen, insbesondere mit Kindern, Jugendlichen und anderen Schutzbefohlenen, ist getragen von Respekt, Wertschätzung und Vertrauen. Wir achten die Persönlichkeit und Würde aller Schutzbefohlenen, gehen verantwortlich mit ihnen um und respektieren individuelle Grenzen.
Dies anerkennend wird die folgende Selbstverpflichtungserklärung abgegeben:
- Ich verpflichte mich dazu beizutragen, ein sicheres, förderliches und ermutigendes Umfeld für Kinder, Jugendliche und Schutzbefohlene sowie Mitarbeitende zu erhalten und/oder zu schaffen.
- Ich verpflichte mich, alles zu tun, damit in der Arbeit mit Kindern, Jugendlichen und Schutzbefohlenen sowie Mitarbeitenden, sexualisierte Gewalt, Vernachlässigung und andere Formen der Gewalt verhindert werden.
- Ich verpflichte mich, die individuellen Grenzen aller Menschen zu respektieren und die Intimsphäre sowie die persönliche Schamgrenze zu achten und bringe ihnen Wertschätzung und Vertrauen entgegen.
- Ich bin mir meiner besonderen Verantwortung als Mitarbeiter/in bewusst und missbrauche meine Rolle im Umgang mit Kindern, Jugendlichen, Schutzbefohlenen und Erwachsenen nicht. Ich beachte das Abstands- und Abstinenzgebot.
- Ich nehme alle Kinder, Jugendlichen, Erwachsenen, Mitarbeitenden und Schutzbefohlenen bewusst wahr und achte dabei auch auf mögliche Anzeichen von Vernachlässigung und Gewalt. Ich achte auf Grenzüberschreitungen durch Mitarbeiter/innen und Teilnehmer/innen in der Arbeit mit Kindern, Jugendlichen und Schutzbefohlenen.
- Bei jeder Vermutung, in Zweifelsfällen und bei Grenzüberschreitungen hole ich mir Hilfe bei FUVSS. Gegebenenfalls hole ich mir zunächst Unterstützung bei einer/einem mir vertrauten Mitarbeiterin/Mitarbeiter und dann wenden wir uns gemeinsam an die FUVSS.
- Bei jeder Vermutung werde ich entsprechend dem Interventionsplan des Schutzkonzeptes der Ev.-ref. Kirchengemeinde Retzen vorgehen. Jeden Fall mit begründetem Verdacht melde ich bei der FUVsS als landeskirchliche Meldestelle.
- Bei einem Verdacht auf sexualisierte Gewalt in unserer Arbeit innerhalb der Ev.-ref. Kirchengemeinde Retzen kommuniziere ich verantwortungsvoll in den sozialen Medien und im persönlichen Kontakt. Die Kommunikation mit der Presse überlasse ich geschulten Personen des Öffentlichkeitsreferates der Lippischen Landeskirche.
- Ich versichere, dass kein strafrechtliches Ermittlungsverfahren oder gerichtliches Verfahren wegen einer in § 5 Absatz 1 Nr. 1 KGSsG genannten Straftat* gegen mich läuft oder ein entsprechendes Urteil gegen mich ergangen ist, dass in dem von mir vorgelegten erweiterten Führungszeugnis noch nicht eingetragen ist. Ich verpflichte mich, die mir vorgesetzte Person zu informieren, falls ich im Laufe meiner Tätigkeit Kenntnis von solchen Ermittlungen erhalte.
- Ich halte mich an die Verhaltensregelungen des Schutzkonzeptes der ev.-ref. Kirchengemeinde Retzen.
___________________________________________________________
Datum Unterschrift Mitarbeiter*in
____________________________________________________________
Datum Unterschrift Kirchenvorstandsvorsitzende
*das KGSsG verweist auf den jeweils geltenden Stand des SGB VIII. Dort sind aktuell die §§ 171, 174 bis 174c, 176 bis 180a, 181a, 182 bis 184g, 184i bis 184l, 201a Absatz 3, 225, 232 bis 233a, 234, 235 und 236 Strafgesetzbuch genannt. Sollte die Aufzählung um Straftatbestände erweitert werden, wären diese von der Selbstverpflichtungserklärung mit umfasst
Anhang 3: Verfahrenswege der lippischen Landeskirche bei Verdacht von sexualisierter Gewalt



Anhang 4: Wichtige Kontaktdaten
a) In der Ev. Ref. Kirchengemeinde Retzen:
Pfarrerin Claudia Schreiber
pfarramt@kirche-retzen.de
0160-96334605
KV-Vorsitzende Katrin Bünting
kbuenting1957@gmail.com
01577-3825717
Vertrauensperson Ann-Christin Roye
annchristinroye@gmail.com
0151-17282003
b) Besonders für betroffene Kinder und Jugendliche:
Nummer gegen Kummer
www.nummergegenkummer.de
116 111
Hilfe-Portal Sexueller Missbrauch
www.Hilfe-portalmissbrauch.de
0800 2255530
c) Für Jugendliche und Erwachsene:
Zentrale Anlaufstelle help der evangelischen Kirche und Diakonie
www.anlaufstelle.help
0800 5040112
Lippische Landeskirche: Pfarrerin Eerenstein, Leiterin des Evangelischen Beratungszentrums
www.ev-beratung-lippe.de
05231 9928014
Beratung SOS-Kinderdorf e.V. Lippe Beratung und Treffpunkt Blomberg:
Holger Nickel und Lana-Katharina Nerowski
holger.nickel@soskinderdorf.de
05235 5097930
FUVSS (Fachstelle für den Umgang mit Verletzungen der sexuellen Selbstbestimmung):
Deane Heumann
www.diakonie-rwl.de/fuvss ansprechperson@diakonie-rwl.de
0211 6398-399
Stand Januar 2025. Für die jährliche Aktualisierung ist verantwortlich Pfarrerin Claudia Schreiber.
